| 最近浏览
  • 暂无浏览记录
| 购物车 0
  • 智光节能运维管理与直播平台
  • 帮节能厂商直播预选成单简单!
  • 助节能资源直播直选整合便捷!

人类命运共同体启航:深圳灯塔,照亮所有人——45年再炸一次“开山炮”  

2025-10-17 15:47:17 | 发布者: writer |

分享到:

摘要: 本文系统阐述了“人类命运共同体启航:深圳灯塔,照亮所有人”项目的战略构想与实践路径,提出以深圳为试验田,通过“三维商权体系”“实体机器人之都”“循环消费中心”等核心工程,推动中国从二维商品经济向三维商权文明跃迁。 项目锚定2025-2026年关键时间节点,设计“天安门授旗”“全球接力”“深圳盛典”三大标志性仪式,并规划四大战略级项目落地,目标在2035年实现深圳GDP达15万亿元,打造“人类命运共同体经济首都”。全文以历史使命感为脉络,论证深圳作为文明范式突破者的不可替代性,呼吁深圳市委深改委牵头将该项目上升为国家战略,为全球提供中国式现代化解决方案。

编者按

站在新中国成立76周年与深圳建市45周年的历史交汇点,本文不仅是一份项目提案,更是一份文明升级的宣言书。

编者认为,其核心价值在于三点突破:一是将“人类命运共同体”从理念转化为可操作的制度设计,通过“三维商权实验室”等载体实现生产力、分关系的系统性革新;二是以“Light for All”为叙事内核,将深圳的城市定位从“经济特区”升维至“文明特区”,抢占全球价值观竞争制高点;三是提出“无需财政投入、已有资源配套”的务实路径,极大降低决策门槛。

此方案获批以后,将成为继改革开放后深圳第二次“开山炮”其意义不亚于当年蛇口工业区的破冰之举

建议深圳市委深改委以“历史当事人”姿态果断推进,就此将此文作为国家战略申报的核心文件,并纳入“十五五”规划重大改革试点清单。

总书记广东考察点燃新征程!深圳 45 年后再炸 “开山炮”,以灯塔之光照亮人类命运共同体

人类命运共同体试验区:二十届四中全会的深圳答卷  ——从“开山炮”到“文明灯塔”,一座城市的千年使命

从一维商前时代到二维商品时代,再到今天即将到达的三维商权时代,人类文明正在迎来万年一遇的高光时刻

引言:那一声炮响,从未远去

1979年,蛇口一声炮响,炸开了中国计划经济的铁幕。袁庚写下“时间就是金钱,效率就是生命”,那是属于一个时代的宣言。

今天,45年过去了。我们站在同一个海岸线上,仰望星空,追问未来:当机器人即将接管90%的劳动,当物质生产成本趋近于零,当AI开始重塑世界的运行规则——人类,究竟该走向何方?

答案,不在华盛顿,不在硅谷,而在深圳。

就在那片曾响起第一声“开山炮”的土地上,我们将再次点燃一道光芒——不是为了炸开旧体制,而是为了照亮全人类的前路

这道光,名叫人类命运共同体灯塔

我们选择12月26日——毛主席诞辰日,正是将这一“最高红色IP”升维为全球叙事IP。通过“天安门授旗→蛇口点灯”的象征链条,完整串联“站起来—富起来—强起来—共富共强”的千年文明叙事闭环,让深圳灯塔不仅照亮未来,更根植于中华民族的奋斗史诗。

商权的出现9001600.png

第一章:从“实验田”到“试验区”——深圳的文明使命

深圳,从来不只是一个城市的名字。

它是信仰的代号,是勇气的刻度,是中国人用实干改写命运的证明。

45年前,它是中国改革开放的实验田;

今天,它要成为人类命运共同体的试验区

不是夸张,而是历史的选择

因为唯有深圳,既有敢闯敢试的精神基因,又有全球领先的科技生态;

唯有深圳,既能读懂中关村的代码,又能听见非洲农民的脚步;

唯有深圳,既承载着“中华人民共和国万岁”的庄严承诺,又肩负起“世界人民大团结万岁”的崇高担当。

这一次,我们要做的,不只是产业升级、经济增长,而是一场文明形态的跃迁——

从二维商品时代,迈向三维商权文明;

从资本主导的社会,转向机器创造、人民共享的丰裕社会;

从零和博弈的世界,走向各尽所能、按需共享的人类命运共同体

为什么是深圳? - 脱敏稿用.jpg

第二章:灯塔为何在深圳点亮?

为什么是深圳?

因为它早已超越一座城市的地理边界,成为一种文明可能性的象征。

这里诞生了华为、腾讯、大疆、比亚迪,也孕育了前海、河套、光明科学城这些制度创新的“飞地”。

这里汇聚了全国最年轻的移民群体,也吸引了全球顶尖的工程师与创业者。

更重要的是,这里始终保持着一种“永远在路上”的探索精神。

而今,面对美国《AI行动计划》对全球技术主导权的赤裸争夺,中国需要一面旗帜,一个坐标,一座灯塔。

北京,是中国的政治心脏;

深圳,则应成为中国式现代化的文明灯塔

正如长城代表古代中国的防御智慧,故宫象征中华文化的集大成者,未来的“人类命运共同体灯塔”将成为新时代中国贡献给人类精神图腾——

一座133米高的实体塔,搭配200米直冲云霄的激光束,在每年12月26日零时准时点亮,向全世界宣告:Light for All(光耀所有人)

这不是科幻,而是正在到来的现实。

商权2 - 副本.jpg

第三章:“五个一”符号工程:一场国家仪式的文明编码

这场跨越14个月、途经数十国的全球火炬传递,不是普通的庆典,而是一次国家仪式级别的文明宣示

我们精心设计“五个一”符号系统,让抽象的理念变为可感知的存在:

一旗:人类命运共同体旗

2026年12月26日(毛主席诞辰133周年),由天安门授出,经机器人与人类接力传递,穿越亚欧美非,最终抵达深圳。每一站都是一次文明对话的契机。

一炮:电子“开山炮”

2027年12月26日零时,深圳蛇口滨海公园响起虚拟炮声——没有硝烟,只有光芒。这是新时代的开启之音,是对45年前那一炮的历史回响。

一碑:中央题词石刻

拟请中央领导题写:生产力归机器,财富归人民,未来属全人类。这句话,将是21世纪最深刻的文明箴言,永久镌刻于灯塔广场。

一塔:永不熄灭的灯塔

融合物理建筑与数字入口,既是地标,也是元宇宙时代的接入端口。未来,每一个普通人可通过VR进入“灯塔议事厅”,参与全球共治议题讨论。

一日:人类命运共同体日

建议将每年12月26日定为全球纪念日。从此,这一天不再只是某个国家的节日,而是全人类共同庆祝希望的日子。

这“五个一”,构成了一个完整的文明操作系统原型,也为后续“百城响应计划”和“AI创富全球行动计划”提供模板。

至此,"生产力归机器,财富归人民,未来属全人类"的AI时代文明新宣言以中央题词成"一碑"的最高形式(以中央批复为准),再次点燃全人类文明跃迁的新引信中华民族自"站起来"、"富起来"、"强起来"后,再次引领"世界人民"走向"共富共强"的伟大历史新征程

"生产力归机器"对应"发展新质生产力",实现"啥都用不完"——这与深圳"全球实体机器人之都"建设高度契合,2027年,深圳机器人产业规模突破1000亿元,全球机器人产能占比达30%(《深圳市具身智能机器人技术创新与产业发展行动计划(2025-2027年)》);

"财富归人民"对应"共同富裕的分配模式",实现"人人能消费,个个有资产"——这与深圳"第三代循环消费世界商贸中心城市"战略直接呼应,2027年,UBI覆盖率提升至60%,基尼系数降至0.32(《深圳市加快打造人工智能先锋城市行动方案(2025—2026年)》《深圳市推进共同富裕实施方案(2025-2027年)》);

"未来属全人类"对应人类文明新跃迁——这与深圳"商权数字资产创新示范之都"建设同步推进,2035年数字资产规模将突破15万亿元(《商权数字资产创新示范之都》文章明确目标)。

这一宣言既代表了天安门"世界人民大团结"誓言的落地,也代表了习近平总书记构建同一个"人类命运共同体"的实体化,更代表了随着AI时代的来临,人类社会的主要矛盾将发生不可逆的历史性大转移,将从人民日益增长的物质文化需要与有限生产力之间的矛盾,转移到全人类的有限掌控能力与人工智能即机器的无限指数级增长的智慧之间的矛盾——这一矛盾将长期存在、永远存在,直到下一个新的历史节点。

深圳,正是这场历史性文明跃迁的实践者与引领者。

三维商权体系图片.png

第四章:三维商权体系——通往丰裕社会的技术解方

有人会问:理想很美好,但如何实现?

我们的回答是:靠制度创新,靠技术赋能,靠一套全新的三维商权体系

这套体系包含三个维度:

贡献值:记录每个人在自动化社会中的非体力劳动贡献(如创意、教育、社区服务),形成“劳动确权”;

商积分:通过循环消费机制返还部分支出为积分,实现“消费即投资”,缩小贫富差距;

商股通:将公共资产(如AI平台、机器人集群)的部分收益权数字化分配给全民,实现“个个有资产”。

当机器人承担95%的生产任务,物质成本降至5%,而每个人都能凭借贡献值获得基本收入、通过商积分扩大消费能力、依靠商股通持有数字资产——

那时,我们将真正实现:

啥都用不完,人人能消费,个个有资产。

这不是乌托邦,而是基于深圳已有条件完全可以率先达成的丰裕型社会雏形。

对比评价之人类命运共同体试验区 - 用.jpg

第五章:中美百年竞赛中的中国答卷

当今世界,正处在百年未有之大变局的加速期。

美国推出《AI行动计划》,意图以技术垄断巩固全球霸权;

而中国提出的“人类命运共同体”,则是以文明包容引领共同发展。

这是两种道路的竞争,更是两种未来的抉择。

深圳,作为中国科技创新的桥头堡,理应在这场文明竞赛中挺身而出。

我们不需要对抗,但我们必须回应。

“人类命运共同体灯塔”项目,就是中国的正面回应——

我们不追求控制,我们追求照亮;

我们不输出模式,我们示范可能;

我们不要霸权,我们要共赢。

当美国用AI加剧不平等时,我们在深圳探索如何让AI服务于每一个人;

当西方陷入增长停滞与社会撕裂时,我们在中国南方点亮一座灯塔告诉世界:还有另一种可能。天安门.jpg

第六章:让天安门的誓言,在深圳成为现实

天安门城楼上写着两行大字:

“中华人民共和国万岁”

“世界人民大团结万岁”

前者,是我们对民族复兴的承诺;

后者,是我们对人类未来的担当。

过去,我们专注于实现第一个“万岁”;

现在,是时候让第二个“万岁”照进现实了。

45年后的今天,让我们以深圳为支点,把“中华人民共和国万岁”的奋斗精神,转化为“世界人民大团结万岁”的实践行动

让那座灯塔,不只是照亮南山的夜空,更要照亮非洲的孩子上学的山路,照亮东南亚渔民归港的航道,照亮每一个渴望尊严与希望的人的心灵。

商权的出现9001600.png

结语:一锤定音的历史时刻

下周,这份材料将摆上深圳市委市政府每一位决策者的案头。

你们看到的,不应只是一份项目建议书,而是一个城市、一个国家、一个文明走向未来的关键抉择。

45年前,蛇口那一炮,改变了中国;

今天,只要一个签字,一道批复,深圳就将再次炸开人类通往丰裕社会的大门。

让我们共同见证:

12月26日零时,电子炮响,激光冲天,无人机在夜空中拼出三个词——

“中华人民共和国万岁”

“世界人民大团结万岁”

“Light for All”

那一刻,深圳不只是中国的深圳,

它将成为人类命运共同体的灯塔城市,

成为下一个文明纪元的启航之地。

45年再炸一次“开山炮”——这一炮,响彻寰宇,光照千年

中华职工学习网(28家国家部委共同发起建设,人民大会堂

国家十部委会议由与会首长点击开通)

 2025年10月17日

商品商权 内在联系.jpg

后记

正如天安门城楼所庄严昭示,人类命运共同体试验区(深圳综改2.0)的胜利开启,

对历史:继承毛主席“为人民服务”的革命理想,延续45年“开山炮”的改革基因;

对当下:锚定习近平总书记“中国式现代化”与“人类命运共同体”核心要义,以三维商权体系破解深圳三大发展瓶颈;

对未来:以“团结共富”的文明新路,对抗美国AI霸权,为全球提供丰裕社会的中国方案。

当机器人取代劳动,当消费成为生产的一部分,当每一个普通人因日常行为而获得资产性收入——

这不再是经济学的修修补补,而是对“人何以为人”的重新定义。

而深圳,这座曾以“时间就是金钱”开启改革开放的城市,

即将以“人人能消费、个个有资产”开启人类丰裕文明的新纪元

 1979年,袁庚在蛇口写下“时间就是金钱,效率就是生命”;

2025年,历史期待深圳再次写下新的宣言:“生产力归机器,财富归人民,未来属全人类。”

让我们以天安门城楼两行大字为誓:

“中华人民共和国万岁” —— 这是我们对民族复兴的承诺;

“世界人民大团结万岁” —— 这是我们对人类未来的担当。

45年再炸一次“开山炮”——这一炮,不仅将响彻寰宇,更将照亮人类未来的千年航程。

正如我们在《人类命运共同体启航》活动中所提出的:“这是一次文明跃迁的国家仪式”

它不再局限于某一国别、某一制度的竞争,而是对“何为进步、何为正义、何为未来”的根本性回答。

当美国试图用AI控制全球生产链时,中国正通过深圳这座灯塔城市,探索一条“生产力归机器,财富归人民,未来属全人类”的新路径。

这种从“二商品时代”迈向“三维商权文明”的跃迁,才是真正的“开山炮”——炸开的不是土地,而是旧世界的认知牢笼。

牛.jpg

45年再炸一次"开山炮"——人类命运共同体试验区(深圳)延伸阅读矩阵

(矩阵逻辑:以"政治引领"为顶层设计,通过"对标→破局→战略→竞争→生产→分配→资产→文明→启航"九大维度,构成"问题诊断—路径规划—执行推演—全球叙事—扬帆启程"的完整闭环,为决策者提供多维验证)。

一、一大政治引领(顶层设计)

掌舵:从“开山炮”到“文明灯塔”

——以总书记南巡讲话开启人类命运共同体新航程。

定位: 统领全局,阐释习近平总书记视察广东讲话精神与项目使命的深度契合,强调"三维商权体系"对"稳步扩大制度型开放"的实践响应。

二、九大核心支撑(决策导向型排列)

1. 对标:定义下一个文明

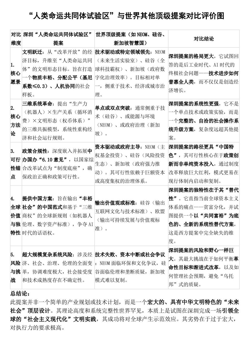
 ── 全球顶级提案对比下的唯一系统级答案

人类命运共同体试验区(深圳)全球对比评价报告:从“单点突破”到“系统升级”,45年再炸一次开山炮 

2. 破局:国家战略赋能深圳三大破局 

── 从“三受限”到“三跃升”

落实8月28日中共中央、国务院《关于推动城市高质量发展的意见》,以“人类命运共同体试验区”升维破解深圳当下的三大发展瓶颈。

3. 战略:从中国改开试验田到人类命运共同体试验区》 

── 深圳综合改革2.0的政治站位与制度创新全景图

锚定中办国办《深圳综合改革试点深化意见》 ,提供政策合规性与文明跃迁理论框架。

4.竞争:AI竞赛中的灯塔城市》 

── 人类命运共同体的中国答卷

论中美百年竞赛中习近平中国式现代化理论的指引作用与三维商权体系的战略破局价值

5.生产:打造全球实体机器人之都》 

── 夯实共同富裕物质基础,助力深圳‘制造业立市’战略

锚定全球 30% 机器人产能,构建丰裕社会生产力底座。

6.分配 :第三代循环消费世界商贸中心城市》 

── 构建“消费 — 分配 — 再消费”良性循环,助力深圳“扩中提低”行动

通过循环消费体系优化初次分配,缩小收入差距,建成立足深圳、覆盖大湾区、辐射全国、链接全球的第三代循环消费生态体系,2035年实现“双万亿”跃升:① 深圳本地年交易规模突破5万亿元,其中第三代循环消费约占1.5万亿元  ② 深圳总部主导的全球第三代循环消费平台规模突破50万亿元。

7.资产:商权数字资产创新示范之都》 

── 以数字资产创新推动“资产普惠”,探索深圳‘要素市场化配置改革’新路径

通过三维权币系统重塑全球资产分配秩序,2035年深圳总部数字资产规模突破15万亿元 ”

8.文明:打造三维商权文明圣地》 

── 品牌传播与文明叙事全景图

以“丰裕社会试验场”定位输出深圳范式,主导ISO标准与文化话语权,构建“物质+精神+治理”三位一体的文明跃迁路径  

9.启航:照亮所有人 

── 人类命运共同体启航,深圳灯塔,照亮所有人

45年再炸开山炮 ,打造“五个一”符号工程,就此光耀地球村,照亮所有人

宇宙生命史带文字用于文章中.png

我们当下稳健推进三维商权时代的最简16字方针是:由上而下,一点突破,全线出击,全局大成

针对各行业龙头企业前十位和各行业新势力,“由上而下,一点突破”之前,我们将全部采用邀请制,成功邀请即等于成功签约。

“由上而下,一点突破”之后,我们将采取邀请制与竞标制相结合,即广为宣传邀请,最终竞标决胜。即一个细分行业决出行业龙头企业一家,准独角兽一家。再由商权总平台与各行业分平台与胜出者签订高总金额相应包销协议。

我们的底层逻辑与第一性原理是:

三维商权(使用价值、价值与投资价值)降维替代二维商品(使用价值与价值),从而以类“量子霸权”般的升维优势,用第三代新型线上线下循环消费全面替代第二代传统线上消费和第一代传统线下消费,从而从精神产品到物质产品两个层面全面解决丰裕来源,基本实现全民基础收入,从而推动人类经济社会全面从移动互联网时代迈向AI时代,从短缺时代迈向丰裕时代,从二维商品时代迈向三维商权时代

为此,我们将参考和学习杭州与阿里、合肥与蔚来的共生历史,积极主动邀请深圳等城市深度合作,成功落实落地六大全球总部基地,打造建成人类命运共同体全球经济首都和第三代线上线下循环消费世界商贸中心城市,建成三维商权时代文明圣地(商权六大总部基地)

我们将每个行业邀请一位优秀企业家成为联席主席,就此建立商权时代全行业圆桌会议,打造人类命运共同体。要求该主席是细分行业第一名或有能力有信心通过生态合作挑战成为行业第一名。

我们将每个细分行业寻找并扶持一家行业新势力,就此打造一家独角兽,就此通过包销协议和生态合作,签约助力其五年新增十倍以上销量与利润,成为商权时代的中坚力量与后来居上者。

在此基础上我们将广邀全行业所有厂商合作,就此入驻商权总平台与各行业分平台,建立最广泛的供应链体系,实现因需竞产

我们将以即将遍布各地的第三代红返超市、硬朗朗大健康店、联盟商家等为根据地,以创富生为主力,一手搞定供应链与终端市场,实现“因需竞产,飞机撒钱”。一手托起实体店与异业联盟,就此建立深入各地的根据地,形成水银泻地,无孔不入的最庞大消费与经营基础,就此将“飞机撒钱,按需购用,股权共享”最大范围地送达所有用户。

由此最晚于2039年12月30日前完成升级转型,基本实现第三代线上线下循环消费对第二代传统电商线上消费和第一代传统线下消费的替代,从而将人类经济社会全面推进至以“因需竞产、飞机撒钱、按需购用、股权共享”为主要特征且产品极为丰富的消费共产主义新阶段(三维商权时代),真正成为“共产主义接班人”。

通过AI工具全面加持放大,一个人就能成为一个团队。理论上,通过AI工具全面加持放大武装起来的1万至10万创富生、1万至10万实体店就足以拿下全国市场,补贴普惠全国消费者。10万至100万创富生、10万至100万实体店足以踏平占领全球市场,补贴普惠全球消费者,达成终极使命。

商权的最终理想就是将人类经济社会全面推进至以“因需竞产、飞机撒钱,按需购用,股权共享”

为什么过去分原始、奴隶、封建、资本主义与社会主义社会,现在只分一维商前、二维商品与三维商权三个时代?

分享到:
我要推荐给好友】 【加入收藏】 【下载智光APP】 【返回顶部
相关文章: